我校附属曙光医院童国庆团队提出人类体外受精胚胎发育阻滞新理论
发布时间:2022.07.12点击:436
近日,我校附属曙光医院生殖医学中心童国庆研究团队和南方科技大学Andrew P. Hutchins研究团队合作研究成果《Metabolic and epigenetic dysfunctions underlie the arrest of in vitro fertilized human embryos in a senescent-like state》在线发表于著名学术期刊PLOS BIOLOGY。

人类早期胚胎发育一直是生殖生物学领域的研究热点和难点。人类体外受精胚胎只有很少部分持续发育到成熟胎儿,大部分胚胎在种植前几个细胞的分裂期就停止发育而被淘汰,这一生殖生物学的科学问题一直存在。体外受精胚胎最常阻滞于4-8细胞期,严重降低了胚胎的可利用率,是辅助生殖技术临床应用的巨大挑战,因此也是一个显著的临床问题。研究早期胚胎发育阻滞的分子生物学机制,探索挽救胚胎发育阻滞的方法是辅助生殖领域的难点和亟需突破的技术瓶颈。
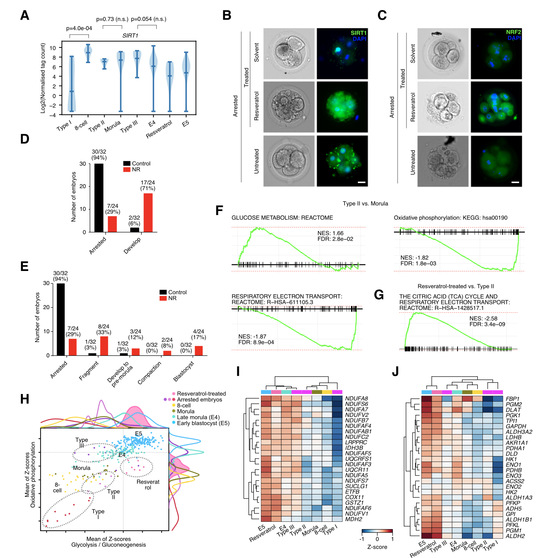
研究团队发现,代谢和表观遗传学的异常是胚胎发生阻滞的重要原因。阻滞胚胎发生细胞周期停滞,核糖体和组蛋白下调,MYC和p53活性下降,呈现出一种衰老样状态。阻滞胚胎主要分为三种类型。I型来源于母源-合子基因激活和母源性转录清除异常。II型和III型主要表现为糖酵解水平下降和异常的氧化磷酸化水平。研究首次发现人类体外受精发育阻滞胚胎进入SENESCENCE(衰老细胞周期停滞)状态,并突破性发现SIRT1激活剂白藜芦醇和NR可以一定程度上挽救胚胎阻滞。该发现为人类体外受精胚胎发育阻滞提出了SENESCENCE的新理论,并对胚胎培养液的进一步丰富做出了探索,具有显著的科学和临床价值。

图1:胚胎阻滞的三种类型

图2:阻滞胚胎核糖体组蛋白下调,p53活性升高,细胞呈现衰老样状态

图3:白藜芦醇和NR通过调节SIRT1活性在一定程度上激活阻滞胚胎继续发育
附属曙光医院生殖医学中心童国庆团队持续专注于卵子老化和早期胚胎发育的研究,近年来先后在Molecular Therapy, Journal of Cellular and Molecular Medicine 和Human Reproduction等杂志发表重要研究成果,在探索卵子和胚胎发育障碍的生物学机制方面不断进取,致力于解决辅助生殖领域的临床难题。
(DOI: 10.1371/journal.pbio.3001682)(科技处)

